最近看到新聞,有空服員帶猛健樂回來被逮,先說結論:
旅客回國帶猛健樂注意事項
※ 非推薦海外醫療,無法納入台灣健保紀錄,請務必自行評估風險、自行負責 ※※ 杜絕違法代購、轉售處方藥,本文章僅針對旅遊回國自用等法規討論 ※
-
是針劑一定要有證明文件診斷書 (入境旅客攜帶自用藥物限量表 - 西藥規定 - 第三點)
針劑產品須攜帶醫師處方箋(或證明文件)
因「診療費請求書兼領收書」與「診療明細書」,這只能作為收據使用可能無法作為證明文件,只能得知你購買了哪些藥物,未註明用途、患者,過海關有機會被刁難,建議向診所自費購買「診斷書」(約 5000 日圓) 載明以下內容:
- 護照姓名
- 規格與數量:0.5mg x 4 支、0.5mg x 20 支
- 註明清楚:1 週 1 支、每月 4 支,6 個月 24 支,半年份共 12 盒。
- 蓋上醫師章與診所章
- 「診療費請求書兼領收書」與「診療明細書」:可以的話也請診所蓋章
上述三份文件(「診斷書」、「診療費請求書兼領收書」與「診療明細書」)入境時作為證明文件;因為沒有超過 6 個月不需要走申報通道(紅色櫃台)入境,但若被抽查請主動提出文件;求保險也可以主動走紅色櫃台提出證明。。
目前詢問幾間比較有名的中文診所診斷書費用:渋谷きむらクリニック (@shibuyakimura_clinic) 免費來源 備份、東京エブリークリニック (@tk.every) 4400 日圓
-
未申報最多只能 6 個月份 (入境旅客攜帶自用藥物限量表 - 西藥規定 - 第二點)
處方藥攜帶醫師處方箋(或證明文件)者不得超過處方箋(或證明文件)開立之合理用量,且以六個月用量為限。
-
超過 6 個月請務必申報 (台北關 - 藥物及醫療器材 (pywb))
所攜西藥超逾左列限量規定時,應檢附衛生福利部食品藥物管理署(下稱食藥署)簽發之「個人自用藥品專案進口許可證」(請參考該署網頁/線上申辦平台/藥品),並於入境時向海關申報,始得攜帶入境。
-
回國前請勿拆盒,是以原包裝進行認定
※下表所定之產品種類:瓶(盒、罐、條、支、包、袋)等均以「原包裝」為限。
入境旅客攜帶自用藥物限量表
臺北關 > 旅客通關 > 入境旅客 > 藥物及醫療器材 (pywb)

診斷書範例
診斷書範例由 東京エブリークリニック (@tk.every) 診所提供範本:

「診療費請求書兼領收書」與「診療明細書」用印範例

實際案例:走綠色通道被扣,後續提供「診斷書」通關
新聞媒體
赴日掃貨瘦瘦針恐吃牢飯?海關提醒需符合2條件 否則「貨財」兩失還遭罰

[空服員帶12盒「猛健樂」已違法! 遭國籍航空開除 @newsebc]
臺北關籲請旅客注意,未持有輸入許可,勿攜帶「瘦瘦針」、「瘦瘦筆」或「減肥筆」等產品入境 (pywb)

法規求證
來翻一下 「藥事法第22條第1項第2款規定」
藥事法第22條
1. 本法所稱禁藥,係指藥品有左列各款情形之一者:
一、經中央衛生主管機關明令公告禁止製造、調劑、輸入、輸出、販賣或陳列之毒害藥品。
二、未經核准擅自輸入之藥品。但旅客或隨交通工具服務人員攜帶自用藥品進口者,不在此限。
2. 前項第二款自用藥品之限量,由中央衛生主管機關會同財政部公告之。
旅客或隨交通工具服務人員攜帶自用藥品進口者,不在此限。
旅客或隨交通工具服務人員攜帶自用藥品進口者,不在此限。
旅客或隨交通工具服務人員攜帶自用藥品進口者,不在此限。
數量的法規「自用藥品之限量,由中央衛生主管機關會同財政部公告」,這邊參考境旅客攜帶自用藥物限量表 :
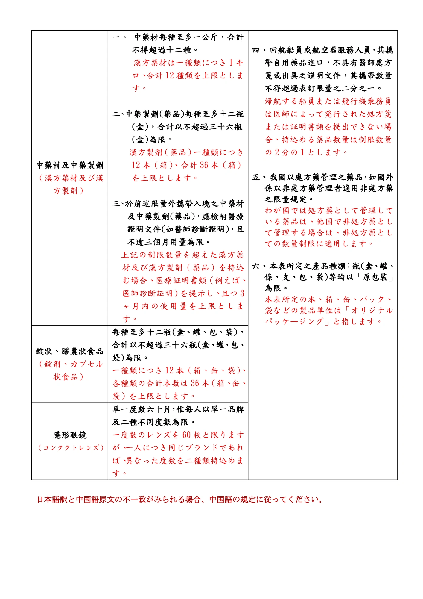
### 入境旅客攜帶自用藥物限量表 - 西藥規定
1. 非處方藥每種至多十二瓶(盒、罐、條、支),合計以不超過三十六瓶(盒、罐、條、支)為限。
2. 處方藥未攜帶醫師處方箋(或證明文件)以二個月用量為限。處方藥攜帶醫師處方箋(或證明文件)者不得超過處方箋(或證明文件)開立之合理用量,且以六個月用量為限。
3. 針劑產品須攜帶醫師處方箋(或證明文件)。
### 入境旅客攜帶自用藥物限量表 - 備註
1. 旅客或隨交通工具服務人員攜帶自用之藥物,不得供非自用之用途。
2. 旅客或隨交通工具服務人員攜帶之管制藥品,須憑醫療院所之醫師處方箋(或證明文件),並以治療其本人疾病者為限,其攜帶量不得超過該醫師處方箋(或證明文件),且以六個月用量為限。
3. 藥品成分含保育類物種者,應先取得主管機關(農委會)同意始可攜帶入境。
4. 回航船員或航空器服務人員,其攜帶自用藥品進口,未攜帶醫師處方箋或證明文件,其攜帶數量不得超過表訂限量之二分之一。
5. 我國以處方藥管理之藥品,如國外係以非處方藥管理者適用非處方藥之限量規定。
6. 本表所定之產品種類:瓶(盒、罐、條、支、包、袋)等均以「原包裝」為限。
空服員可能違反了哪條規定?
由於新聞並未明顯揭露實際的理由,就以截圖提到的「未攜帶處方簽」來說:
-
針劑無證明文件:針劑一定要有證明文件 (入境旅客攜帶自用藥物限量表 - 西藥規定 - 第三點)
針劑產品須攜帶醫師處方箋(或證明文件)。
-
無證明文件導致攜帶超量: 空服員身分帶處方藥沒有文件依法只能二分之一,等於 1 個月份,6 個月已經超量違規;空服員被抓是因為他沒有文件,事前審批文件是用在海運、空運、包裹郵寄、取得案件號碼用在海關申報使用。(入境旅客攜帶自用藥物限量表 - 備註 - 第四點)
回航船員或航空器服務人員,其攜帶自用藥品進口,未攜帶醫師處方箋或證明文件,其攜帶數量不得超過表訂限量之二分之一
-
超量未申報:空服員帶了 6 個月份,超量空服員規定的 1 個月份,所以中了未申報 ( 台北關 - 藥物及醫療器材 (pywb))
所攜西藥超逾左列限量規定時,應檢附衛生福利部食品藥物管理署(下稱食藥署)簽發之「個人自用藥品專案進口許可證」(請參考該署網頁/線上申辦平台/藥品),並於入境時向海關申報,始得攜帶入境。

簡單來說,出去玩 自用、有證明文件(診斷書)、不超過 6 個月份,基本不用申報,沒有超過 6 個月的量就不需要走申報通道(紅色櫃台)入境,但若被抽查需要提出「診療費請求書兼領收書」、「診療明細書」、「診斷書」,通常診所會主動提供「診療費請求書兼領收書」、「診療明細書」,但可能無法作為證明文件,只能得知你購買了哪些藥物,未註明實際的藥量,過海關有機會被刁難:

在日本,由於處方簽是院內用,且日本只有糖尿病病人會有處方簽,因此強烈建議向診所自費購買「診斷書」(約 5000 日圓) 載明以下內容:
- 護照姓名
- 規格與數量:0.5mg x 4 支、0.5mg x 20 支
- 註明清楚:1 週 1 支、每月 4 支,6 個月 24 支,半年份共 12 盒。
- 蓋上醫師章與診所章
- 「診療費請求書兼領收書」與「診療明細書」:也請診所蓋章
上述三份文件(「診斷書」、「診療費請求書兼領收書」與「診療明細書」)入境時作為證明文件,因未超過六個月不需要走申報通道(紅色櫃台)入境,但若被抽查請主動提出文件;求保險也可以主動走紅色櫃台提出證明。
目前詢問幾間比較有名的中文診所診斷書費用:渋谷きむらクリニック (@shibuyakimura_clinic) 2026 起免費、東京エブリークリニック (@tk.every) 2026起免費
也可以給診所看一下中華民國海關的入境旅客攜帶自用藥物限量表日文 (pywb):

查了一下 「全民健康保險爭議審議委員會審定書(稿) pywb」,有人在日本拿「診療費請求書兼領收書」申請健保費,被拒絕不與給付,說明不足以作為證明文件:

台灣其實有註冊日版的一次性針劑?
以下內容全為公開資訊,到衛福部食藥署的西藥許可證查詢搜尋一下就有了,下面的 pdf 中有盒子的外觀,與日本版相同:
中文仿單
有誤煩請指正。





